官网首页
核心业务
新闻资讯
业绩案例
关于我们
智库咨询
数智化建设
供应链融合
碳资产开发
公司新闻
行业关注
政策前沿
能力建设
搜索
文章详情
【政策前沿】全国、各省区电力碳排放因子发布!生态环境部发布2021年电力二氧化碳排放因子
双碳中心
2024-04-16
来源:
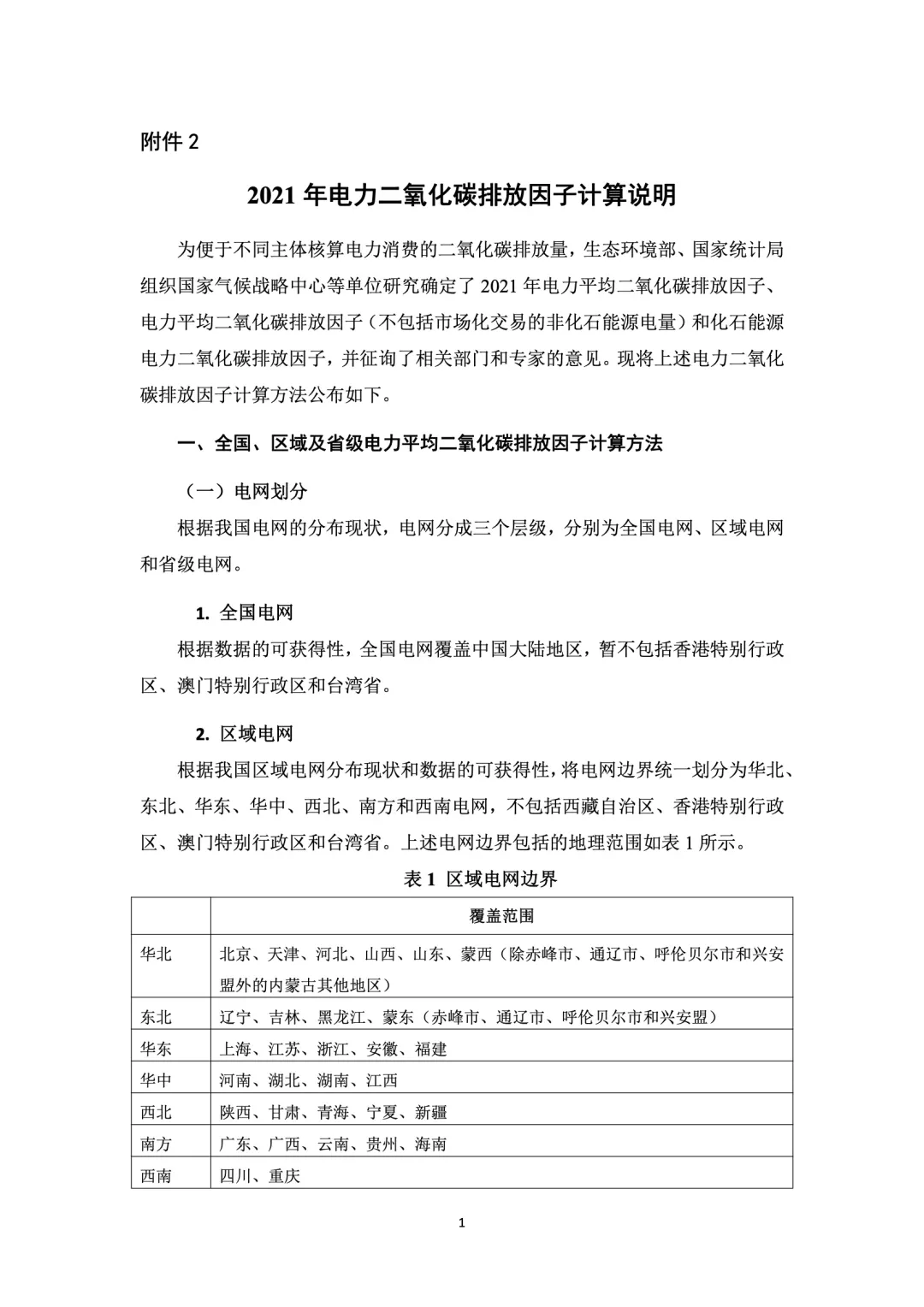
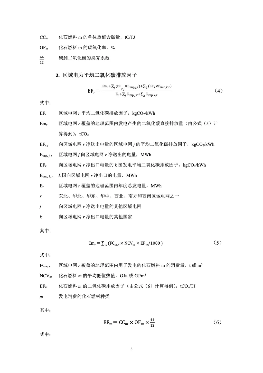
电力部门是重要的二氧化碳排放源,其二氧化碳排放量占全球化石燃料燃烧二氧化碳排放总量的三分之一以上,占我国二氧化碳排放的40%以上。电力二氧化碳排放因子是
核算电力消费二氧化碳排放量的重要基础参数。
本次发布的电力二氧化碳排放因子可供不同主体核算电力消费的二氧化碳排放量时参考使用,是落实《关于加快建立统一规范的碳排放统计核算体系实施方案》中“统筹推进排放因子测算”要求的重要举措,为碳排放核算提供基础数据支撑。
生态环境部、国家统计局关于发布2021年电力二氧化碳排放因子的公告
公告 2024年 第12号
为落实《关于加快建立统一规范的碳排放统计核算体系实施方案》相关要求,生态环境部、国家统计局组织计算了2021年全国、区域和省级电力平均二氧化碳排放因子,全国电力平均二氧化碳排放因子(不包括市场化交易的非化石能源电量),以及全国化石能源电力二氧化碳排放因子,供核算电力消费的二氧化碳排放量时参考使用。
特此公告。
附件:1.《2021年电力二氧化碳排放因子》
2.《2021年电力二氧化碳排放因子计算说明》
生态环境部
国家统计局
2024年4月12日
来源:生态环境部
免责声明:本平台对转载、分享、陈述的观点、图频保持中立,目的仅在于传递更多信息,版权归原作者。如侵犯了您的版权,请及时联系我们处理!
行业关注
阅读原文
分享
下一篇:
这是最后一篇
上一篇:
这是第一篇
发表评论
登录评论
匿名评论
提交
提交